进入适老模式
无障碍阅读
搜 索
首页
政府信息公开
公众服务
互动交流
专题专栏
走进邓州
您当前所在位置:
首页
>
其它站点
>
行政权力清单公开专栏
>
权责清单
> 规划局
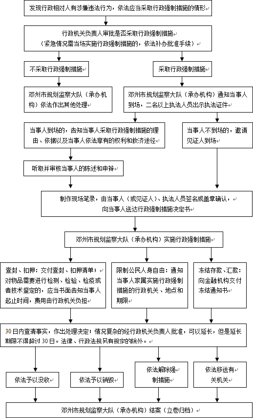
行政强制措施
来源:市政府信息中心
时间:2016-08-17
分享:
扫一扫在手机打开当前页
文件下载: