企业联合变更(含个体工商户)“办事指南”
一、事项名称
企业联合变更(含个体工商户)办事指南
二、服务对象
邓州市范围内的经营主体变更业务
三、涉及联合变更事项
“企业变更”6项联合办理事项:包括营业执照、印章、社会保险、税务、住房公积金单位缴存登记、银行基本账户。
“证照联合变更”5项联合办理事项:《食品经营许可》《药品零售企业许可》《医疗器械经营许可》《特种设备使用登记》《食品销售许可(仅销售预包装食品备案)》等5个事项涉及企业名称及地址名称变更与营业执照联合变更事项,以及《食品生产许可证》变更法定代表人与营业执照联合变更事项。
四、实施依据
(一)企业开办:《中华人民共和国公司法》《中华人民共和国外商投资法》《中华人民共和国合伙企业法》《中华人民共和国个人独资企业法》《中华人民共和国市场主体登记管理条例》《中华人民共和国社会保险法》《社会保险经办条例》《中华人民共和国税收征收管理法》《中华人民共和国海关法》《中华人民共和国海关报关单位备案管理规定》《住房公积金管理条例》《河南省住房公积金管理条例》《人民币银行结算账户管理办法》《受益所有人信息管理办法》等。
(二)个体工商户:《中华人民共和国市场主体登记管理条例》《促进个体工商户发展条例》《中华人民共和国社会保险法》《社会保险经办条例》《中华人民共和国税收征收管理法》《中华人民共和国海关法》《中华人民共和国报关单位备案管理规定》《住房公积金管理条例》《河南省住房公积金管理条例》《人民币银行结算账户管理办法》等。
五、申报须知
1.企业名称申报符合相关的法律法规规定。
2.申办人自主承诺申报住所,无需提交相关使用证明(如房产证、租赁合同)。
3.企业章程、股东会决议、合伙协议等登记材料仅限于变更(备案)登记确认制系统自动生成的版本。
4.公司股东、管理人员、法定代表人、执行事务合伙人、负责人、联络员、财务负责人、具体经办人均需在系统内进行实名认证。
5.申请人填报的登记信息和提交的申请材料应当真实有效,申请人需对登记信息及申请材料的真实性、合法性承担责任。因提交虚假材料或者采取其他手段隐瞒事实骗取登记的,设立主体及其有关经办人、签署人应依法承担由此产生的法律责任,由登记机关按相关规定予以查处。伪造、冒用、盗用他人的电子签名,构成犯罪的,依法追究刑事责任;给他人造成损失的,依法承担民事责任。
6.签名人一经电子签名,即视为其提交了电子申请材料和有效的身份证明文件,并认可电子申请材料中的内容。
7.变更登记经营主体依法应当报经批准或者企业经营范围中有在登记前须经批准的项目的,应提交批准文件。
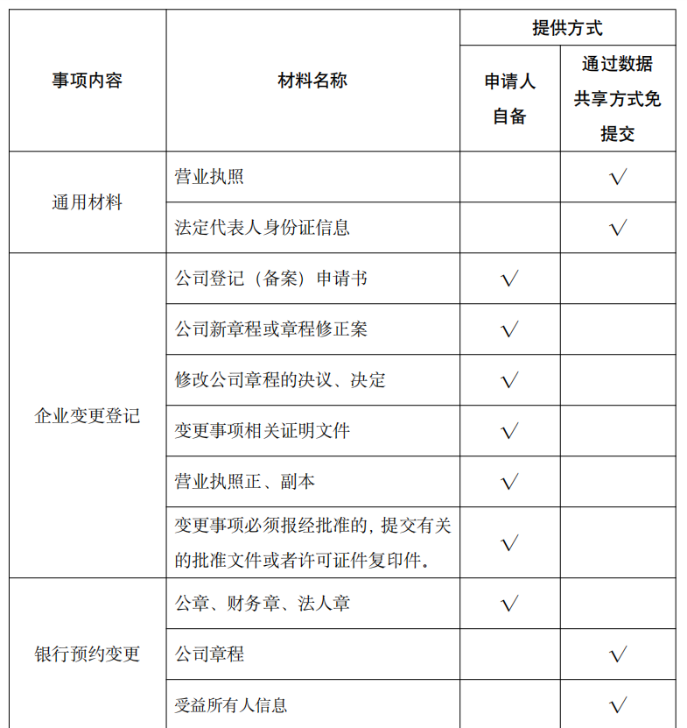
六、申请材料
1. 以有限责任公司、股份有限公司为例,个体工商户同等适用


2. 涉及联合办理许可事项许可申请材料
(1)食品经营许可变更(仅展示食品(含保健食品)经营许可变更登记事项申请材料,其他变更事项具体材料见政务服务网办事指南内的材料名称目录)
|
材料名称 |
提供方式 | |
|
申请人自备 |
通过数据共享方式免提交 | |
|
食品经营许可变更申请书 |
√ |
|
|
食品经营许可证 |
√ |
|
|
授权委托书以及代理人的身份证明文件 |
√ |
|
(2)药品零售企业许可变更(仅展示企业负责人变更申请材料,其他变更事项具体材料见政务服务网办事指南内的材料名称目录)
|
材料名称 |
提供方式 | |
|
申请人自备 |
通过数据共享方式免提交 | |
|
药品经营许可证 (零售)变更申请表 |
√ |
|
|
药品经营许可证 |
√ |
|
|
承诺保证书 |
√ |
|
|
中华人民共和国居民身份证 |
√ |
|
|
学历证书及简历 |
√ |
|
|
中华人民共和国执业药师职业资格证书 |
√ |
|
|
上级法人签署意见的变更申请书 |
√ |
|
|
营业执照 |
√ | |
(3)医疗器械经营许可变更(仅展示第三类医疗器械经营许可证经营场所变更申请材料,其他变更事项具体材料见政务服务网办事指南内的材料名称目录))
|
材料名称 |
提供方式 | |
|
申请人自备 |
通过数据共享方式免提交 | |
|
医疗器械经营许可证 |
√ |
|
|
经营场所变更情况说明 |
√ |
|
|
医疗器械经营许可变更申请表 |
√ |
|
|
营业执照 |
√ | |
|
申报材料真实性自我保证声明 |
√ |
|
(4)特种设备使用登记证(仅展示单位变更申请材料,其他变更事项具体材料见政务服务网办事指南内的材料名称目录)
|
材料名称 |
提供方式 | |
|
申请人自备 |
通过数据共享方式免提交 | |
|
特种设备使用登记表 |
√ |
|
|
特种设备产品数据表 |
√ |
|
|
监督检验证明 |
√ |
|
|
机动车行驶证(适用于移动式压力容器)、机动车登记证(适用于车用气瓶) |
√ |
|
|
能效证明文件 |
√ |
|
|
基本信息汇总表(适用于工业管道、气瓶) |
√ |
|
|
原《特种设备使用登记证》 |
√ |
|
|
特种设备使用登记单位变更材料 |
√ |
|
(5)食品生产许可证变更申请材料
|
材料名称 |
提供方式 | |
|
申请人自备 |
通过数据共享方式免提交 | |
|
食品生产许可申请书 |
√ |
|
|
营业执照 |
√ | |
|
法定代表人或负责人身份证 |
√ |
|
|
食品生产设备布局图和食品生产工艺流程图 |
√ |
|
|
食品主要生产设备、设施清单 |
√ |
|
|
专职或者兼职的食品安全专业技术人员、食品安全管理人员信息等相关人员信息 |
√ |
|
|
申请人委托他人办理食品(含保健食品)生产变更许可申请的,代理人需要提交代表或委托代理人身份证明、委托书 |
√ |
|
|
食品生产企业生产条件未发生变化的,申请人应当提交书面声明 |
√ |
|
|
食品生产许可证正副本及品种明细表 |
√ |
|
七、办理方式
1.网上办理:
(1)通过“河南省企业登记全程电子化服务平台”全程网上办理。
(2)通过“河南政务服务网”-选择“河南省-南阳市-邓州市-市场监督管理局”点击对应业务办理事项进行在线办理。
(3)通过“河南政务服务网”-选择“高效办成一件事专区”-南阳市-邓州市-法人办事”点击对应业务办理事项进行在线办理。
2.窗口办理:企业注销相关多个部门业务可并联办理、一窗通办,也可以选择不同部门的业务分时办理。
窗口位置:河南省南阳市邓州市穰邓大道东段10号邓州市政务服务中心2楼17综合受理窗口
八、办理时效及领取方式
(一)办理时限:当场办结
(二)办理结果领取方式:窗口免费领取或免费邮寄
九、办理流程及操作指南

十、收费情况
无
十一、咨询方式、办理进程及结果查询
咨询方式
1. 电话咨询:0377-66050127
2. 现场咨询:邓州市行政审批服务中心窗口
办理进程及结果查询
1. 申请人可登录河南省企业登记全程电子化服务平台(网址:http://222.143.21.61/index.action),进入“已办业务”模块查询办理结果。



