企业联合开办(含个体工商户)“办事指南”
一、事项名称
企业联合开办(含个体工商户)办事指南
二、服务对象
邓州市范围内的经营主体开办业务
三、涉及联合变更事项
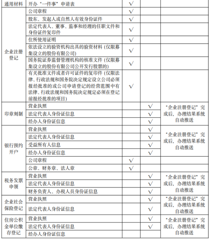
“企业开办”6项联合办理事项:包括营业执照、印章、社会保险、税务、住房公积金单位缴存登记、银行预约开户。
“证照联合开办”13项联合办理事项:《食品生产许可》《食品经营许可》《药品零售企业许可》《特种设备使用登记》《医疗器械经营许可》《第一类医疗器械产品备案》《第一类医疗器械生产备案》《第二类医疗器械销售备案》《医疗器械网络销售备案》《食品小经营店登记证》《食品小作坊登记证》《食品销售许可(仅销售预包装食品备案)》。
四、实施依据
(一)企业开办:《中华人民共和国公司法》《中华人民共和国外商投资法》《中华人民共和国合伙企业法》《中华人民共和国个人独资企业法》《中华人民共和国市场主体登记管理条例》《中华人民共和国社会保险法》《社会保险经办条例》《中华人民共和国税收征收管理法》《中华人民共和国海关法》《中华人民共和国海关报关单位备案管理规定》《住房公积金管理条例》《河南省住房公积金管理条例》《人民币银行结算账户管理办法》《受益所有人信息管理办法》等。
(二)个体工商户:《中华人民共和国市场主体登记管理条例》《促进个体工商户发展条例》《中华人民共和国社会保险法》《社会保险经办条例》《中华人民共和国税收征收管理法》《中华人民共和国海关法》《中华人民共和国报关单位备案管理规定》《住房公积金管理条例》《河南省住房公积金管理条例》《人民币银行结算账户管理办法》等。
五、办理条件
同等符合以下条件的,可以申请办理
(一)有限责任公司
1.股东符合法定人数。
2.有符合公司章程规定的全体股东认缴的出资额。
3.股东共同制定公司章程。
4.有公司名称,建立符合有限责任公司要求的组织机构。
5.有住所或者主要经营场所相关文件。
6.依法应当报经批准或者企业经营范围中有在登记前须经批准的项目的,应提交批准文件
(二)股份有限公司
1.发起人符合法定人数。
2.符合公司章程规定的全体发起人认购的股本总额或者
募集的实收股本总额。
3.股份发行、筹办事项符合法律规定。
4.发起人制订公司章程,采用募集方式设立的经创立大会通过。
5.有公司名称,建立符合股份有限公司要求的组织机构。
6.有住所或者主要经营场所相关文件。
7.依法应当报经批准或者企业经营范围中有在登记前须经批准的项目的,应提交批准文件。
(三)农民专业合作社(联合社)
1.有全体设立人签名、盖章的章程。
2.有农民专业合作社(联合社)名称,建立符合农民专业合作社(联合社)要求的组织机构。
3.全体出资成员签名、盖章的出资清单。
4.法定代表人签署的成员名册。
5.有农民专业合作社(联合社)住所。
6.依法应当报经批准或者企业经营范围中有在登记前须经
批准的项目,应提交批准文件。
(四)个体工商户
1.有经营者身份证件复印件。
2.有个体工商户经营场所。
3.依法应当报经批准或者企业经营范围中有在登记前须经批准的项目的,应提交批准文件。
六、申请材料
1. 以有限责任公司、股份有限公司为例,个体工商户同等适用


2. 涉及联合办理许可事项许可申请材料
(1)食品经营许可开办
|
材料名称 |
提供方式 | |
|
申请人自备 |
通过数据共享方式免提交 | |
|
食品经营许可申请书 |
√ |
|
|
营业执照或者其他主体资格证明 |
√ | |
|
与食品经营相适应的主要设备设施布局、操作流程文件 |
√ |
|
|
食品安全自查、从业人员健康管理、进货查验记录、食品安全事故处置等 |
√ |
|
|
自动售货设备的产品合格证明、具体放置地点,经营者名称、住所等 |
√ |
|
|
授权委托书以及代理人的身份证明文件 |
√ |
|
(2)药品零售企业许可新办
|
材料名称 |
提供方式 | |
|
申请人自备 |
通过数据共享方式免提交 | |
|
药品经营许可证(零售)核发申请表 |
√ |
|
|
中华人民共和国居民身份证 |
√ |
|
|
企业组织机构设置文件和组织机构职能 |
√ |
|
|
中华人民共和国居民身份证框图 |
√ |
|
|
企业法定代表人或负责人任命文件或董事会决议 |
√ |
|
|
企业负责人、质量负责人、驻店药师学历、执业药师资格证书、简历及聘书 |
√ |
|
|
不兼职自我保证声明 |
√ |
|
|
拟经营药品的范围 |
√ |
|
|
企业质量管理制度文件目录 |
√ |
|
|
企业主要设施、设备一览表 |
√ |
|
|
企业经营场所布局图及周边环境情况说明 |
√ |
|
|
企业营业场所地理位置图 |
√ |
|
|
不动产权属证书 |
√ |
|
|
药学专业技术人员执业药师职业资格证书及聘书 |
√ |
|
|
营业执照 |
√ | |
|
承诺保证书 |
√ |
|
(3)医疗器械经营许可开办(仅展示第三类医疗器械经营许可证开办申请材料,其他开办事项具体材料见政务服务网办事指南内的材料名称目录))
|
材料名称 |
提供方式 | |
|
申请人自备 |
通过数据共享方式免提交 | |
|
经营场所、库房的地理位置图、平面图 |
√ |
|
|
拟委托医疗器械第三方物流材料 |
√ |
|
|
医疗器械经营许可申请表 |
√ |
|
|
质量负责人简介 |
√ |
|
|
专业技术人员一览表 |
√ |
|
|
组织机构与部门设置说明 |
√ |
|
|
经营质量管理制度、工作程序等文件目录 |
√ |
|
|
经营范围、经营方式说明 |
√ |
|
|
学历或者职称证 |
√ |
|
|
经营设施、设备目录 |
√ |
|
|
不动产权属证书 |
√ |
|
|
中华人民共和国居民身份证 |
√ |
|
|
计算机信息管理系统基本情况介绍和功能说明 |
√ |
|
|
营业执照 |
√ | |
(4)特种设备使用登记证
|
材料名称 |
提供方式 | |
|
申请人自备 |
通过数据共享方式免提交 | |
|
特种设备使用登记表 |
√ |
|
|
特种设备产品数据表(锅炉、压力容器含所附带分汽(水)缸和压力管道元件) |
√ |
|
|
监督检验证明(含制造监督检验、首次检验、安装监督检验) |
√ |
|
|
机动车行驶证(适用于移动式压力容器)、机动车登记证(适用于车用气瓶) |
√ |
|
|
能效证明文件 |
√ |
|
|
基本信息汇总表(适用于工业管道、气瓶) |
√ |
|
(5)食品生产许可证新办申请材料
|
材料名称 |
提供方式 | |
|
申请人自备 |
通过数据共享方式免提交 | |
|
食品生产许可申请书 |
√ |
|
|
食品生产设备布局图和食品生产工艺流程图 |
√ |
|
|
食品生产主要设备、设施清单 |
√ |
|
|
专职或者兼职的食品安全专业技术人员、食品安全管理人员信息等相关人员信息 |
√ |
|
|
申请人委托他人办理食品生产许可申请的,代理人应当提交授权委托书和委托代理人身份证明、委托书 |
√ |
|
(6)食品小经营店登记证
|
材料名称 |
提供方式 | |
|
申请人自备 |
通过数据共享方式免提交 | |
|
营业执照或中华人民共和国居民身份证 |
|
√ |
(7)食品生产加工小作坊
|
材料名称 |
提供方式 | |
|
申请人自备 |
通过数据共享方式免提交 | |
|
食品小作坊申请事项登记表 |
√ |
|
|
营业执照复印件 |
|
√ |
|
申请人身份证明复印件及其联系方式 |
√ |
|
|
从业人员有效健康证明 |
√ |
|
|
生产加工的食品品种或者目录 |
√ |
|
|
食品安全承诺书 |
√ |
|
七、办理方式
1.网上办理:
(1)通过“河南省企业登记全程电子化服务平台”全程网上办理。
(2)通过“河南政务服务网”-选择“河南省-南阳市-邓州市-市场监督管理局”点击对应业务办理事项进行在线办理。
(3)通过“河南政务服务网”-选择“高效办成一件事专区”-南阳市-邓州市-法人办事”点击对应业务办理事项进行在线办理。
2.窗口办理:企业注销相关多个部门业务可并联办理、一窗通办,也可以选择不同部门的业务分时办理。
窗口位置:河南省南阳市邓州市穰邓大道东段10号邓州市政务服务中心2楼17综合受理窗口
八、办理时效及领取方式
(一)办理时限:当场办结
(二)办理结果领取方式:
1.窗口领取;银行自助打印领取;网上下载:微信小程序、支付宝、电子营业执照APP均可下载电子营业执照。
2.免费邮寄。免费邮寄
九、办理流程及操作指南

十、收费情况
无
十一、咨询方式、办理进程及结果查询
咨询方式
1. 电话咨询:0377-66050127
2. 现场咨询:邓州市行政审批服务中心窗口
办理进程及结果查询
1. 申请人可登录河南省企业登记全程电子化服务平台(网址:http://222.143.21.61/index.action),进入“已办业务”模块查询办理结果。



