进入适老模式
无障碍阅读
搜 索
首页
政府信息公开
公众服务
互动交流
专题专栏
走进邓州
您当前所在位置:
首页
>
其它站点
>
邓州市自然资源和规划局
>
涉企行政检查公示专栏
> 检查事项和依据
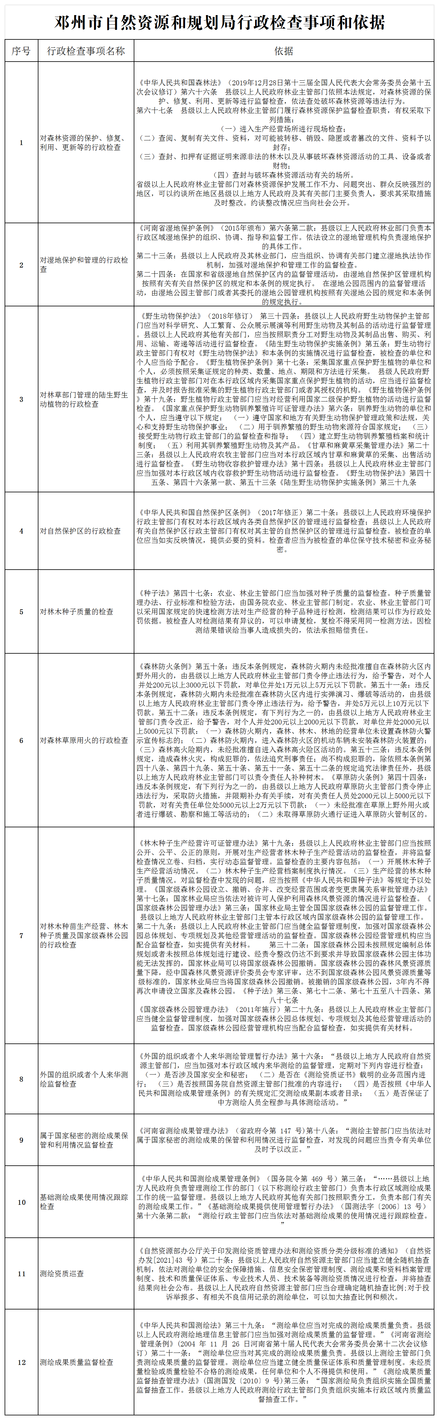
邓州市自然资源和规划局行政检查事项和依据
来源:
时间:2026-02-06
分享:
扫一扫在手机打开当前页
文件下载: